Tekanan Darah Normal Wanita Usia 70 Tahun

Tekanan darah normal berapa, tekanan darah normal menurut usia, tekanan darah normal pdf, batas normal tekanan darah, tekanan darah normal who 2018 pdf, tekanan darah pdf, tekanan darah rendah, tekanan darah adalah, tekanan darah normal berapa, penyebab tekanan darah tinggi, tekanan darah who, tekanan darah anak, tekanan darah wiki, tekanan darah tinggi, tekanan darah sistolik, carta tekanan darah, definisi tekanan darah, bacaan tekanan darah, menurunkan tekanan darah, mengukur tekanan darah, pengaturan tekanan darah, tekanan darah normal menurut usia, tekanan darah normal pdf, tekanan darah normal dewasa, tekanan darah rendah berapa,


Pentingnya Minum Obat Hipertensi Secara Teratur • Hello Sehat via hellosehat.com
Pentingnya Minum Obat Hipertensi Secara Teratur • Hello Sehat

Spesifikasi Lengkap Normal Gula Darah,kolesterol,asam Urat via susoksasap.blogspot.com
Spesifikasi Lengkap Normal Gula Darah,Kolesterol,Asam Urat

Power Point Askep 1 via www.slideshare.net
Power point askep 1

Induksi Persalinan, Metode Hindari Operasi Sesar? Sehat.link via sehat.link
Induksi Persalinan, Metode Hindari Operasi Sesar?  SEHAT.link

Hari Diabetes Sedunia: Fakta Tentang Diabetes Yang Perlu via www.halutsiana.com
Hari Diabetes Sedunia: Fakta Tentang Diabetes Yang Perlu

Masalah Bekam Yang Biasa Terjadi Sebelum, Saat, Setelah via www.hargaalatbekam.com
Masalah Bekam Yang Biasa Terjadi Sebelum, Saat, Setelah

Suplemen Tambahan Jenama Shaklee Untuk Kesihatan Lelaki via www.zinniaza.com
Suplemen tambahan jenama Shaklee untuk kesihatan lelaki

Pelayanan Lansia Yang Berkaitan Dengan Kesehatan via www.slideshare.net
PELAYANAN LANSIA YANG BERKAITAN DENGAN KESEHATAN

Gejala Kista Dan Obat Penyakit Kista Ovarium Sehat Dan via herbal-obat.blogspot.com
Gejala kista dan obat Penyakit kista ovarium  Sehat dan

Anemia Hipokrom Mikrositer via es.slideshare.net
Anemia Hipokrom Mikrositer

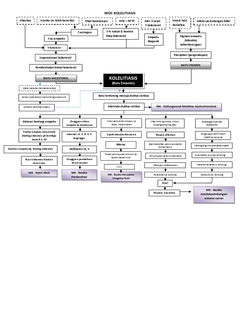
(4) Woc Kolelitiasis via id.scribd.com
(4) WOC KOLELITIASIS

Hormon Hormon Sistem Reproduksi Pria via www.slideshare.net
Hormon hormon sistem reproduksi pria


Random Image



Related Posts To Tekanan Darah Normal Wanita Usia 70 Tahun


Tekanan Darah Normal Wanita Usia 70 Tahun Rating: 4.5 Posted by: egamartho

Search Here

Popular Posts

Total Pageviews

Recent Posts

Partners